
来源:证券市场周刊市场号
文 |水岸
1月上旬,市场对于商业航天的热炒再度进入了一个新的阶段,在板块加速创新高同时,个股更是开启了扎堆翻倍模式,如鲁信创投11天收出9个涨停,与此同时,顺灏股份、雷科防务、乾照光电等一众个股也均在近期走出翻倍行情……
商业航天目前正在向中期甚至更大级别的行情演绎,除了翻倍的高位股,中低位个股更是迎来批量补涨,这意味着接下来的机会仍将会持续。那么,哪类商业航天核心标的还有机会以及更高的确定性?
商业航天赚钱效应爆棚
板块与个股均启动加速主升浪
在之前的内容里,笔者即明确表示,商业航天的大级别行情还没走完,最近几天,该板块继续走出了加速主升浪行情,如自2025年11月24日低点以来,板块已经累计大涨超40%。另外,资金的参与度进一步增加,如1月9日,商业航天板块成交超过 7000亿元,占全市场成交额超过二成。
个股造富效应更是爆棚,一边是领涨龙头批量翻倍,一边是中低位个股轮动补涨。如2025年11月24日以来(截至2026年1月9日),一众个股在翻倍同时迭创新高,如飞沃科技、通宇通讯、超捷股份、航天环宇等。与此同时,一众个股在相对中低位迎来补涨,且换手率显著增加,如联建光电、航天智造、航宇微等,换手率多在300%以上(见表1)。
商业航天的行情正在由之前的周级别扩展为月级别,整体来看,商业航天强势上涨背后,至少包括政策、产业、资本运作等多个维度的催化,最近,新的驱动因素持续出现,刺激商业航天持续上涨,如1月8日《广州市加快建设先进制造业强市规划(2024-2035年)》印发,提出大力发展商业航天等。
还有一个重要因素,即蓝箭航天IPO申请获受理带动“朋友圈”个股大涨,对商业航天板块构成进一步刺激,鲁信创投、金风科技是受蓝箭航天带动的典型标的,如鲁信创投股价在11天内(2025年12月24日~2026年1月9日)已收出9个“10cm”涨停(见图1),金风科技也在近期收出多个“10cm”涨停(见图2)等。
对于商业航天的投资机会,大家的老朋友边惠宗从产业逻辑、龙头公司、细分产业链等多个维度进行了长期深入研究跟踪,如其在2025年12月初即明确表示,要重视商业航天走成主线的机会,且其在《边学边做》中前瞻性地挖掘到多只核心龙头股,如上述(表1)中的顺灏股份(2025年12月1日)、雷科防务(2025年11月25日)、*ST铖昌(2025年4月16日)、乾照光电(2025年11月7日)等。
更多蓝箭航天概念股曝光
多股均强势领跑
上述提到,商业航天板块最近的重要驱动因素之一,在于以蓝箭航天等为代表的公司冲刺上市,资料显示,蓝箭航天为国内领先的商业航天企业,主要从事液氧甲烷发动机及运载火箭的研发、生产并提供商业航天火箭发射服务,2025年12月31日,蓝箭航天科创板IPO申请获受理,拟募集资金75亿元。
作为商业航天的典型公司之一,蓝箭航天冲刺上市直接对切入其“朋友圈”的公司产生了重磅催化,如上述提及的鲁信创投、金风科技,据鲁信创投此前“剧透”称,公司参股的3个投资主体合计持有蓝箭航天0.89%股权;金风科技表示,公司通过全资子公司持有蓝箭航天1490万股,对应4.1412%股份。
除了鲁信创投、金风科技,还有其他一众标的“剧透”与蓝箭航天有关,包括但不限于与蓝箭航天有股权关系、与蓝箭航天有产业链或业务合作关系等几个大类。如诺瓦星云表示,公司直接持有蓝箭航天294万股,持股比例为0.8189%;巨力索具称,蓝箭航天是公司下游合作伙伴之一。
值得一提的是,包括鲁信创投、金风科技在内,绝大部分切入蓝箭航天“朋友圈”的公司均在最近走出了强势领跑的α行情,如诺瓦星云股价在近期从低位放量跳空大涨,巨力索具股价在经过此前相对高位回调后再度启动放量上涨,近期已收出多个“10cm”涨停。
另外值得一提的是,一些“剧透”与蓝箭航天已有多年业务合作的公司则走出了长线慢牛行情,如斯瑞新材,公司股价在2025年1月即触底反弹,至今涨幅已达4倍(见图3)。据其表示2023年直接投资蓝箭航天,金额2000万元;2024年助力蓝箭航天朱雀三号VTVL-1可重复使用垂直起降回收试验箭十公里垂直起降飞行试验任务取得成功,2025年上半年助力蓝箭航天朱雀三号可重复使用运载火箭一级动力系统试车成功……
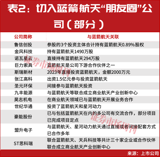
那么,切入蓝箭航天“朋友圈”的公司还有谁?笔者对此做了进一步梳理,这些公司还包括昊志机电、世纪华通、盟升电子等(见表2),另外值得重点一提的是,它们其中很多标的也同样在近期开启了股价大涨模式。
目前,商业航天正进入板块β与个股α共振的新节点,上述哪类公司能够进一步走出领跑板块的黑马或长牛行情?笔者对此也将持续关注。
(文中提及个股仅为举例分析,不作买卖推荐。)
海量资讯、精准解读,尽在新浪财经APP
责任编辑:江钰涵
七星配资提示:文章来自网络,不代表本站观点。